中文
|
English
主页
企业概况
公司介绍
发展历程
组织构架
厂容厂貌
工作机会
员工手册
新闻动态
公司新闻
行业资讯
产品中心
分类2
分类1
BBV(中国)
BBV(中国)
检测设备
资质荣誉
资质荣誉
优秀供应商
企业资信
客户留言
BBV(中国)
企业邮箱
您的当前位置:首页 > 新闻动态 > 公司新闻
新闻动态
公司新闻
行业资讯
公司新闻
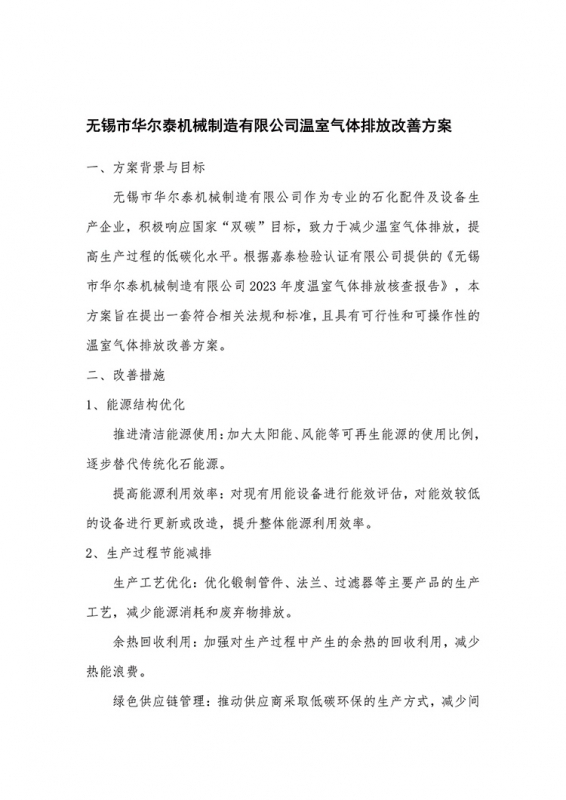
温室气体排放改善方案
点击数:765次 添加时间:2024-07-02 [
打印
] [
返回
] [
收藏
]
点击查看详情:
温室气体排放改善方案.pdf
BBV网站
|
BBV官方在线入口
|
BBV·(中国)集团
|
BBV手机版
|
BBV·电子(中国)官方网站
|
BBV手机客户端
|
万博
|
BBV网页版_BBV(中国)
|
BBV平台(中国)ios/安卓版/手机app下载
|